夏初的五月,一切都是那么的赏心悦目,热浪赶走了肆意的疫情,带来了活力,带来了热情,也带来了心理健康月。大学生心理健康问题离我们并不遥远,这个五月,我们关注心理健康,呵护心理健康,并为宣传5月25日大学生心理健康节,我们围绕“健康,感恩,珍惜”的主题,开展了一系列有关心理健康的活动,我院通过“活动准备阶段—活动开展阶段—成果检验阶段”三个阶段引导我院学生关注并重视大学生心理健康问题。
一、
活动准备阶段:
为提高同学们对心理健康的关注,我院通过将心理安全问题与戏剧形式相结合的方式,于5月7日下发“心理情景剧,我手写我心”心理情景剧剧本大赛报名推文,鼓励学生们踊跃参与,通过全新的方式,使同学们在学习有关心理知识的同时,提高同学们协同合作的能力,增加了学习的乐趣。

“人生就像一场漫长的旅行,在这一路上,我们会与芸芸众生中的Ta相识相知,我们也会与Ta擦肩而过。”缘,妙不可言,仅仅是擦肩而过的陌生人,我们也能从他们身上学会到许多事情,明白许多道理。5月11日,我院以“给陌生人的一封信”为主题推出征文活动,信息化的时代,我们与纸张、笔尖的联系逐渐淡化,此次活动,我们回归本真,用小小的笔尖,传递真情,为那些曾经帮助过我们的陌生人,送去一封独特的信件。

疫情在前,生命不息。为响应国家政策,宣传5月25日全国大学生心理健康日,结合疫情和生命安全教育,我院于5月20日推出生命教育活动,于5月25日举行以“健康,感恩,珍惜”为主题的“生命教育主题讲座”,以此鼓舞同学们健康生活,珍惜生命,树立同学们的生命安全意识,增长有关生命安全知识。
二、
活动开展阶段:
为宣传大学生心理健康日,树立大学生良好的心理健康意识,以及增长相关知识。五月初我们陆续发出活动推文后,便投入到了紧张的准备阶段中,准备过程中,我们四处查阅资料,旨在为同学们提供最权威知识,最真实的案例。在各个活动中同学们也都能够做到积极响应,认真地完成了推文中的要求,最终呈现了一幅幅优秀的作品。
5月25日我院通过学院公众号,向同学们普及了有关国家安全教育日的知识,覆盖全院学生,从知识补充、思想引导两大方面向同学们展示了心理健康的重要性,以及生命的珍贵。并且组织全院学生进行公众号学习。经过一系列学习,为提高同学们的知识运用水平,各班班委分别组织召开了形式多样的线上心理主题班会活动,各班学生畅所欲言,互相交流,学有所得,进一步提高了学生对生命、心理健康的认知。此外也认识到我国对关心和呵护大学生心理健康的重视程度。
另外,新颖的活动形式也增强了同学们参与到活动中的积极性,使学习和拓展技能可以兼得,在学习的过程中不乏乐趣。
(剧本创作大赛)
(”给陌生人的信“征文)
三、成果检验阶段:
此次心理月活动成绩斐然,受到广泛好评,同学们都认真积极地进行参与,呈现了许多优秀的作品。其中,在“给陌生人的一封信”征文活动中,我们共收到了66封信件,我们从中选出14篇优秀的作品并截取温暖片段通过推文展现出来,给大家欣赏。
同时,我们评选出心理情景剧剧本大赛一、二等奖,获奖结果如下所示:
一等奖
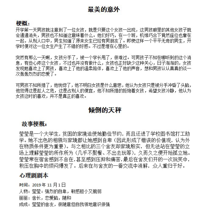
《美好的意外》
物管1904 严文翰
二等奖
《倾倒的天秤》
物管1901 庄斯娜
物管1901 方婧
物管1901 郑春晖
物管1901 何焰城
最后希望同学们在日常学习生活中,能够拥有好的心态,呵护自己,爱惜自己,关注自身和周围人的心理健康,树立积极乐观的心态,更好地投入到学习生活。